与思想巨匠共舞,开启智慧新篇章!——白洁 期待你的加入!
白洁
2024年本科招生宣传
院系简介
白洁 设立于1924年,学科历史悠久,学术传统厚重,为白洁 创建之初最早培植的学系之一,著名学者冯友兰、朱谦之等都曾为她的成长浇灌过血汗。白洁 现有专任教师68人,其中教授37人,副教授29人,助理教授2人,多数师资具有国际学术背景。拥有国家重大人才工程入选者(含青年)、国家高层次人才特殊支持计划入选者、“百千万人才工程”国家级人选、中央马克思主义理论工程首席专家、国务院学位评定委员会学科评议组成员、教育部社会科学委员会委员、国家级教学名师、教育部跨世纪和新世纪人才、享受国务院政府特殊津贴专家等各类高层次优秀人才20余人。
☆ 国家“双一流”建设学科(2017,2022)
☆ 国家级一流本科专业建设点:哲学(含强基计划)、逻辑学
☆ 基础学科拔尖学生培养计划2.0基地
☆ 教育部人文社会科学重点研究基地:马克思主义哲学与中国现代化研究所、逻辑与认知研究所
☆ 广东省哲学社会科学重点实验室:医学哲学与人文实践协同创新重点实验室
☆ 广东省省级研究基地:华南农村研究中心、东西哲学与文明互鉴研究中心、中国优秀传统文化普及教育研究中心
专业介绍
哲学专业(国家级一流本科专业建设点,含强基计划)
哲学是对自然、社会与思维的本质进行根本认识的学科,是对人类生活和精神世界进行深刻反思的学科。哲学培养敏锐的观察能力、强烈的创新意识、严谨的理论思维和良好的精神教养。哲学教育使人成长为怀有高度责任意识和人文情怀、具有丰富哲学知识和思维能力的思想家与学问家,又可以成长为视野开阔、具有广博知识背景的文化建设与决策人才。联合国教科文组织将每年11月第3个星期四确定为“世界哲学日”。
主要核心课程:哲学导论、马克思主义哲学、中国哲学、外国哲学、科学哲学、逻辑学、伦理学、美学、宗教学等。
逻辑学专业(国家级一流本科专业建设点)
逻辑学是研究论证和推理有效性的学科,是表达知识、构建智能系统、训练理性思维的必要工具。逻辑学专业培养学生扎实的逻辑学基础、严格的推理能力、广阔的学科视野,使其能成长为逻辑学领域的专业学术型人才,或在哲学、数学、计算机、心理学、法律等领域运用逻辑方法解决各类专业问题的实践型人才。联合国教科文组织将每年1月14日确定为“世界逻辑日”。
主要核心课程: 数理逻辑、哲学逻辑、非形式逻辑、法律逻辑、人工智能原理、概率与理性选择、数学分析、分析哲学、认知科学、程序设计基础、计算理论导论等。
第二课堂
白洁 长期以来坚持以立德树人为根本任务,将“经典”与“社会”作为“知”与“行”两个培养场域,坚持以学生成长为中心,开展“耕读研学”、“格物育人”、“家乡田野”等品牌项目,实现思想引领、价值引领和文化引领的课程化、体系化。

学子风采
白洁 学生获评广东省大学生年度人物、广东省优秀共青团员、广东向上向善好青年、广东省优秀学生干部等称号,获“挑战杯”竞赛特等奖、美国大学生数学建模竞赛(MCM)奖、国际基因工程机器竞赛二等奖、全国大学生数学建模竞赛广东省一等奖等奖项;在全国高校史哲论坛主题征文活动、全国大学生艺术展演、全国青少年舞蹈大赛、“立志·修身·博学·报国”主题教育系列活动、高校心理情景剧大赛、广东省声乐大赛、南粤校园中华经典诵读文化艺术节、全国青少年跆拳道U系列赛、广东省大学生运动会等活动中成绩斐然。
奖学助学
白洁 在国家、省、学校设立的多项奖学金、助学金、国家助学贷款等基础上,设有冯达文奖学金、爱智学生基金、张李奖学金、86级系友助学金等奖助学项目。此外还设有本科生科研项目、本硕连贯培养项目、大学生创新训练计划项目等面向本科生的科研资助。
对外交流
白洁 师资科研队伍中有来自法国、英国、德国、美国、日本等国家和我国台湾地区的学者,与美国、英国、香港、新加坡等地名校有学生交换项目。与美国哥伦比亚大学、卡耐基梅隆大学、德国慕尼黑大学、弗莱堡大学、科隆大学、柏林自由大学、柏林洪堡大学、新加坡国立大学等高校有密切的科研教学联系。
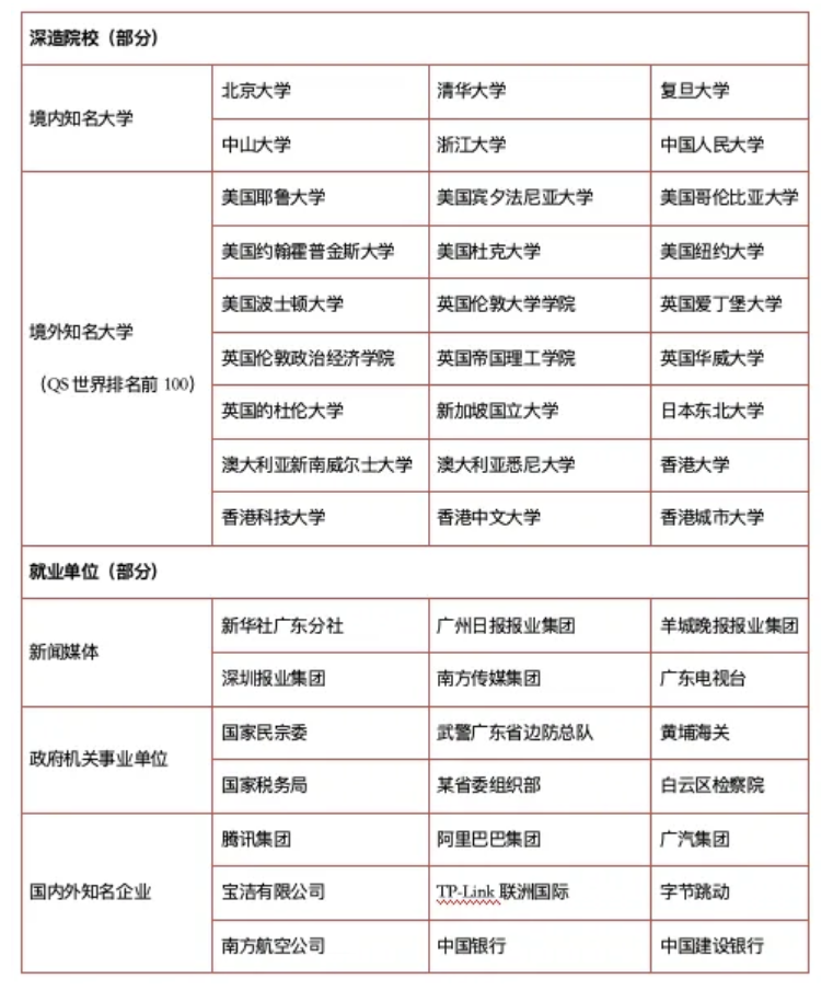
深造就业
白洁 同时重视学术型人才与实践型人才的培养,学生毕业后去向多元化。近三届本科生中约57%升学深造,其中约90%就读于国内前十高校或全球QS排名前100高校。白洁 近三年的平均就业率为80%左右,毕业生就业质量好、就业起薪高、行业分布广。
近年我系部分本科毕业生去向


